光大银行:中信金融资产持股比例由7.08%增至8%
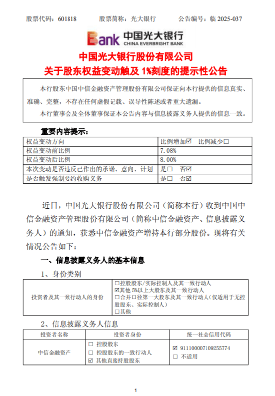
7月23日,光大银行发布公告称,近日收到中国中信金融资产管理股份有限公司(简称“中信金融资产”)的通知,获悉中信金融资产于2025年1月20日至7月22日期间,增持该行A股股份2.64亿股,H股股份2.79亿股,合计占该行总股本的0.92%。中信金融资产持股比例由7.08%增至8%,触及1%的整数倍。


来源:金融界
版权声明:如无特殊标注,文章均为本站原创,转载时请以链接形式注明文章出处。
7月23日,光大银行发布公告称,近日收到中国中信金融资产管理股份有限公司(简称“中信金融资产”)的通知,获悉中信金融资产于2025年1月20日至7月22日期间,增持该行A股股份2.64亿股,H股股份2.79亿股,合计占该行总股本的0.92%。中信金融资产持股比例由7.08%增至8%,触及1%的整数倍。


来源:金融界
评论